
2025年度の生保1小問の試験問題を解説します。

問題については、日本アクチュアリー会のサイトから引用させていただいております。
https://www.actuaries.jp/examin/2025exam/20251212/2025-G-1212.pdf
※本解答速報は、試験問題に対する参考解答を提供するものであり、公式解答ではありません。正確な解答は、日本アクチュアリー会が発表する公式情報をご確認ください。
本情報の作成には細心の注意を払っておりますが、誤りが含まれる可能性があります。本速報を利用することで生じるいかなる結果についても、当方は責任を負いかねます。
間違えている箇所がございましたら、ページ下部の誤植でご教示いただけますと幸いです。
<解答速報の修正・誤植のご指摘はこちら>
以下のフォームよりご連絡ください。
https://docs.google.com/forms/d/e/1FAIpQLSfMHRNv04jQCeCpwKwtYm0k6e1bsNb23Hw7X4GHggitz-0xtg/viewform?usp=sharing&ouid=105148279218788588129
解答作成は松岡が担当しました。
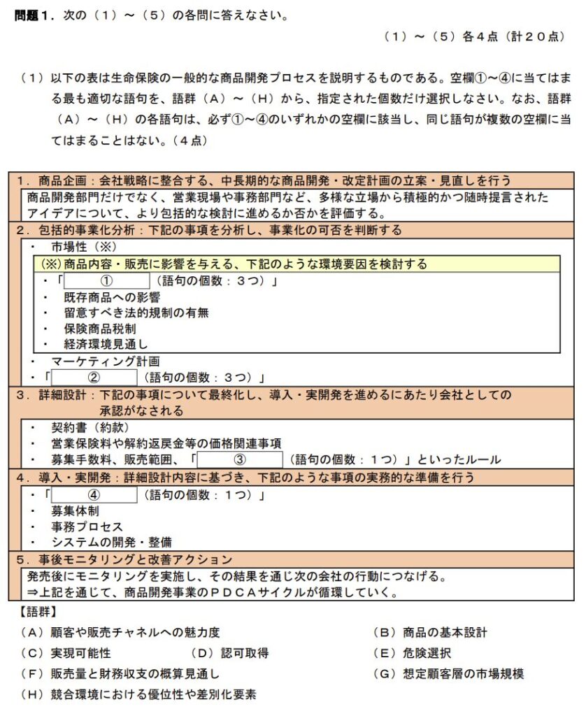
1-1.生命保険の一般的な商品開発プロセス(穴埋め問題)
問題
解答
①(G)想定顧客層の市場規模,(H)競合環境における優位性や差別化要素,(A)顧客や販売チャネルへの魅力度
②(B)商品の基本設計,(C)実現可能性,(F)販売量と財務収支の概算見通し
③(E)危険選択
④(D)認可取得
解説
『生命保険の商品開発』テキスト本文(4-8~11)からの穴埋め出題。
過去にも類似問題はないと思われます。一つの選択肢に複数記載させるのは斬新な設定ですね。すべての語句を使うということで、③、④から先に解いて、①,②をあてはめにいくのが、現実的な解法だと思います。
また、昨年から選択肢を選ばせる傾向は継続です。この分、暗記は楽になりますが、来年は傾向が変わる可能性があるので、穴埋めでも問題ないように準備しておきましょう!
1-2.生保標準生命表2018(死亡保険用)の作成(穴埋め問題)
問題
解答
A:選択効果
B:東日本大震災
C:10
D:95
解説
生保標準生命表2018からの穴埋め出題。過去に中問でも出ているので、押さえておきたいですね。
1-3.監督指針(穴埋め問題)
問題
解答
(ア)T 普通保険約款
(イ)B 保険業法
(ウ)H 取締役
(エ)AA 経営計画
(オ)S 健全性維持
(カ)AD 相互牽制
(キ)W 道徳
(ク)K 保険計理人
解説
保険会社向けの総合的な監督指針からの出題です。これは満点取りたいですね。
1-4.変額年金保険(穴埋め問題)
問題
解答
(ア)C 投資信託
(イ)J 銀行窓販
(ウ)G プット
(エ)K 解約
(オ)N 保険関係費用
(カ)Q 最低保証料
(キ)T インザマネー
(ク)U 内部留保
解説
『変額年金保険』のテキストからの出題。過去問でも類題は多い(生保2でも頻出)なので、解けた人は多いかなと思います。
個人的には、保険関係費用と最低保証料は似た用語なので、(カ)をNにしても点を与えていいと思っておりますが、いかがでしょうか。
1-5.非比例式再保険
問題
解答
(ア)
①L 集積
②N 発生率関係
③K 自己保有額
④F 割高12/15 17:05 ④を修正しました。
(イ)
(I) 65万円
解説
(ア)は教科書の記載ですね。(イ)は類題はないですが、1次試験を突破した方たちであれば、大丈夫かなと思います。
(イ)の計算
1. 前提整理
- 被保険者数:400人
- 保険金額:一律 200万円(=2,000,000円)
- 元受会社が受領する年払純保険料:1人あたり 4,200円
- 元受の総収入保険料 P=4,200×400=1,680,000円
- エクセスポイント(免責点):総収入保険料の 1.0 倍
EP=1.0P=1,680,000 - 支払限度(再保険金の上限):総収入保険料の 2.0 倍
L=2.0P=3,360,000
ストップロスの再保険金(年)は、年間総損害額をRとして
2. 死亡件数ごとの年間総損害額と再保険金
死亡件数を件とすると、
各での再保険金を計算します。
- :
- :
- :
- :
以後 は上限に達するため
3. 期待再保険金(=年払純保険料)
確率表(死亡件数分布)を用いて、期待値は
となる。よって、
となる。
一言
小問は教科書・監督指針からの出題が多かったので、ちゃんと勉強していれば8割以上は取れた印象です。ただ、初見の問題も多かったので、面を食らった受験生も多かったと思います。考えれば解ける問題も多かったので、初見問題に対する実戦力が本番の合否を分けますかもしれません。
全て選択肢の問題でしたね(採点を楽にしたい意図があるように思います。)。選択肢が多いので、マークミスしないように本番では注意していただきたいですね。
今回点がとれなかった人は、改めて勉強をしましょう。
もし、「自分で勉強を継続するのが苦手」「なにを覚えたらよいかわからない」という人は、アクチュアリー育成塾の試験対策を覗いてみてください。弊塾では、オリジナルの暗記集の暗記を徹底して行うので、合格に最短・最速で近づくことができます。










コメント